越描越黑!关于机器人总龙头,最愚蠢的辟谣
一、
这个元旦假期,非常不平静。
至少,有三大不得不说的事件。
第一个,利好。
假期期间,港股大涨。
尤其是恒生科技,大涨4%。

上涨的领头羊是百度。
主要是百度芯,分拆上市。

百度单日大涨9%+,并且创25年以来新高。
这当然是好的方面。
也有不太好的方面,就是成交量,以及利用A股休假,某些资金采取的突袭行为。
这一点,A股和港股,可以说是,心有灵犀。
比如,在港股休假的时候,A股非常喜欢炒作港股相关的ETF。
同样的,在924之后,也经常出现,假期期间,故意炒高港股,然后放假之后,出货给南下资金的情况。
尤其是,市场对于今年一月,南下资金再度大举买入的预期非常强。
我们看一张图。

南下资金,在2025年的买入图。
很明显,呈现出非常强的季节性。
q1和q2初,猛烈买入。q2末,买入乏力。
q3猛烈买入,q4则买入乏力。
而且,相对A股来说,港股在q4,沉寂了太多时间。具有明显的性价比。
所以,我们认为,一方面是港股自身的位置比较好,相对A股具有很好的吸引力。
但另一方面,资金的突然爆拉,也具有博弈性质。博弈的是,内资会在今年1月大举南下。
属于是,我预判了你的预判。
那么,接下来,就是一个很经典的问题。我明知道,你在预判我,那我还不会,符合你的预判?
二、
第二件事情,今天讨论最火热的事情。
委内瑞拉。

因为原油市场,并没有开市,所以暂时和二级市场关系不大。
我们一般不太讨论,和市场无关的事情。
这里就稍微说一下这个问题的看法:
1,整体来说,对全球市场的影响很小。
2,讨论这个事情,观点交锋很正常。但是,不要双标。
3,可能会刺激,A股一些题材资金,冲向油气相关的板块。当然不是中石油这种大块头,而是一些经典题材股。
这个问题就说到这里。
我非常不希望大家是因为某种价值观关注到我,我个人也不想和键盘政治牵扯到任何关系。
我觉得,对市场来说,更重要的是第三个消息。
机器人总龙头,宇数科技,今天爆出消息,被叫停IPO绿色通道。
消息是网易科技给的。

其实,这个消息重要,但还没有重要到那个份儿上。
大家比较关心的是机器人题材本身。
因为在12月,上涨了一大波机器人。
对这个问题,关心的投资者,本身关心的并不是宇树科技,而是自己投资的机器人标的,会不会受到影响。
即使,不走绿色通道,正常来说,也没啥问题。
因为像是这样的企业,正常IPO,一样大概率能够通过。只不过不会像是摩尔那样,一年的时间,就能光速IPO。
但问题,在于这个辟谣。
我非常能够理解,相关人士辟谣的急切心理。
这个逻辑是成立的:
1,不符合条件。
2,没申请过。
3,既然不符合条件,也没申请过,所以就不存在被叫停。
虽然,这个逻辑并没有完全消除负面影响。因为大家本来就默认,你走的是绿色通道。
你现在说你不符合条件,没申请,其实就是一种预期的落空。
只不过,这种落空是可以接受的。而且,甚至可以把火力,转移到自媒体身上。
都是你们这些自媒体乱写。
但问题在于,对于不符合条件的阐释上。
其实,不符合条件,这一句话,可多可少,可大可小,甚至可有可无。
但这后面一句话,可以说是非常之愚蠢了。
“但并不是国家当前着急的,要支持的东西”。
我真的不知道,某投行人士,是带着哪种心情,来专门补充这句话的。
这句话,有任何说出来的必要吗?
因为这句话的出现,让这次辟谣彻底变成了越抹越黑。
之前的逻辑是,不符合绿色通道的条件,也没申请,所以不存在叫停。
现在,变成了,不是国家着急支持的东西,所以没办法走绿色通道。
我只能说:你TM真会辟谣啊。

我没有机器人。但我能想象,机器人投资者的心情:

如果不是因为A股不能做空,我一定严重怀疑这货下了空单。
我发现,机器人总龙头,这家公司,在公关方面,一直都非常神奇。
过去的事情,我就不一一列举了。感兴趣的读者,可以搜一下过往的奇葩发言。
至于,监管是否有意在给机器人降温,我觉得无法证明,也无法证伪。
但无论如何,这个辟谣,一定是起到降温的效果。
三、
假期消息说完了。2025,终究是过去了,简单回顾一下过去的数据。
1,2024-2025年两年期间个股的情况。
在过去两年,上涨的股票,一共有3716只。
占A股上市公司数量的70%。

其中,中位数上涨18.46%。
而平均数上涨37.61%。
平均数,之所以远远超过中位数,是因为这两年上涨的板块非常集中。且上涨的高度非常之高。
在这种情况下,就会拉高整个市场的平均水平。
也就是说,中位数更多的代表大部分投资者这两年的收益水平。
而平均数,则代表压中或者部分压中风口的投资者水平。如果你是平均值,你肯定超越了大部分投资者。
同时,也再次说明一件事情。股票市场,即使在公认的牛市行情之中,也具有非常强的马太效应。
2,题材风格占优。
mini盘的表现是44.34%。

大盘成长风格,也表现相当不错。

排除了高股息之后的300,上账了36.43%。
且主要集中在2025年q2以后。
从风格上来说,出海非常强势。我们自己做的出海20,达到了79.73%。

红利风格在去年q3以后,明显受到抑制。
3,红利的多元化与自我突破。
25年的红利,整体上表现差强人意。
中证红利全收益指数,去年涨幅不到4%。这个涨幅全部来自于相关标的的分红。
一方面是因为24年红利表现过于优异。
另一方面,是25年市场的主线非常突出,就是ai线。资金找到了自己宣泄的一个出口。
红利最大买家保险,在24年是绝对大哥,在25年风头则完全被杠杆,和景气度机构资金,抢占了位置。
但即便如此,依然有红利走出了很好的成绩。
最好的是,红利质量。
中证红利质量ETF 159209,上市以后,上涨了21.1%。是A股类,红利ETF中涨幅最高的。

为什么会涨这么多?
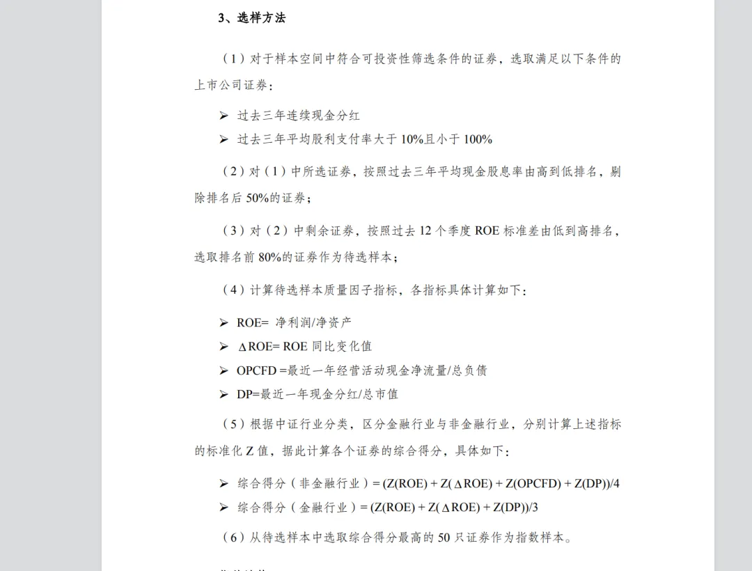
我研究了一下。是因为这个指数,非常独特的编制方式。
我这里直接贴出来了。

简单的说,就是先考虑了“股息率”条件下的估值安全边际,进一步筛选出盈利能力强,具有一定成长性的企业,可以理解为“好价格买好公司”。
根据这么一套逻辑, 中证红利质量ETF 159209 目前持仓如下:

这个持仓,相信刷新了很多小伙伴对红利的认知。
和我们的红利20非常像。
且,单论今年的表现,比我们红利20还要好一些。也是,我们自己在做红利的时候,很好学习的对象。
五、
总之:
1,假期大利好,自然是港股的上涨。一方面,港股,尤其是恒科,处于低位。在有利好之后,很容易爆发式上涨。另一方面,也有一些交易性的资金,利用假期A股休市,进行突袭和埋伏的因素在。但南下资金会在一月加大买入,概率依然很高。
2,宇树科技和委内瑞拉,是今天的小插曲。宇树这个辟谣,我们认为是非常糟糕的辟谣,越描越黑。委内瑞拉,对全球市场影响不太大。但可能会刺激,明天油气板块的炒作。
整体来说,感觉今年1月会非常精彩。至少比去年会精彩得多。
作者:皑(ai)大佳
来源:今天你看多了吗,已获授权转载
更多精彩内容,关注云掌财经公众号(ID:yzcjapp)
- 热股榜
-
代码/名称 现价 涨跌幅 加载中...