志邦家居2025年业绩承压:连续两年下滑背后的挑战与突围
1月22日,定制家居龙头企业志邦家居(603801.SH)披露2025年度业绩预告,核心盈利指标出现显著下滑。

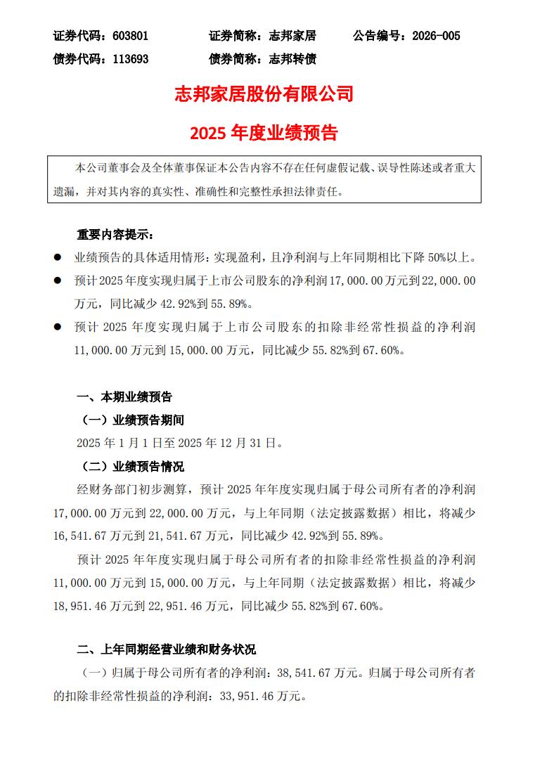
公司预计全年归母净利润为1.7亿元至2.2亿元,同比降幅达42.92%至55.89%;扣非归母净利润下滑更为剧烈,同比降幅预计在55.82%至67.60%区间,盈利空间遭遇大幅挤压。这一表现不仅延续了2024年的下滑态势,更成为公司上市以来首次出现的连续两年业绩下滑,折射出行业深度调整期头部企业的普遍困境。
从季度维度看,业绩下行压力呈逐季加剧态势。结合前三季度数据推算,公司第四季度扣非净利润预计落在-0.09亿元至0.31亿元区间,存在单季度亏损的可能性,较上年同期下降71.03%至108.41%。回溯2025年前三季度,扣非净利润同比增速分别为-8.29%、-40.71%、-70.38%,下滑斜率持续陡峭,反映出经营压力在年内不断累积,主营业务盈利能力持续走弱。
志邦家居在公告中明确,业绩下滑受多重外部与内部因素叠加影响。从行业大环境来看,房地产行业深度调整持续发酵,新房交付量收缩直接冲击家居大宗业务,公司为此进行的结构性调整导致大宗业务规模同比下滑;同时,经济不确定性加剧背景下,定制家居行业竞争白热化,头部企业纷纷加码渠道与产品布局,进一步压缩了行业盈利空间。尽管存量房改造、局部焕新及海外市场需求逐步释放,但目前仍不足以对冲主力业务与渠道的下滑压力,这一情况与欧派家居等同行面临的行业共性挑战一致。
盈利承压的同时,公司运营端亦出现多重预警信号。库存方面,2025年以来存货规模持续攀升,截至三季度末已达3.6亿元,同比增长22.95%,库存周转压力显著加大。叠加应收账款居高不下的影响,公司现金流状况持续恶化,经营活动产生的现金流量净额自一季度起连续三个报告期为负,三季度末该指标为-1.31亿元,同比降幅高达560.50%。此外,合同资产规模同比收缩24.73%至7.44亿元,进一步反映出公司业务承接能力面临收缩压力,整体运营韧性不足。
核心业务动能衰减品类结构待优化
综合毛利率的阶段性下滑,成为公司盈利压力的直观体现。2025年前三季度,志邦家居毛利率同比下降0.7个百分点至34.24%,且全年下滑趋势未得到有效遏制,这一背后是核心业务增长动能的显著弱化。
作为起家的核心品类,橱柜业务的下滑最为突出,成为拖累整体业绩的主要因素。2025年前三季度,整体橱柜业务营收同比下降36.47%,毛利率同步下滑2.76%,两项指标降幅均居各业务板块首位。值得注意的是,橱柜业务的行业地位持续弱化:2023年其营收占比首次跌破50%,2025年上半年规模被定制衣柜业务反超,退居公司第二大业务,标志着传统核心品类的增长引擎作用正式消退。
定制衣柜业务同样未能扛起增长大旗,前三季度实现营业收入14.07亿元,同比下降6.47%,未能形成有效支撑。相比之下,木门墙板业务成为唯一亮点,前三季度同比增长62.01%,其中第三季度增速更是飙升至140%,营收占比提升至12.66%,成为整家一体化战略下的重要补充。但受限于当前营收规模仍较小,短期内尚无法对冲橱柜、衣柜两大核心品类的下滑缺口。
事实上,志邦家居近年来全力推进“整家一体化”战略转型,试图从单品类向全空间、全品类拓展,但从实际成效来看,核心产品仍局限于传统定制领域,与欧派家居等同行通过研发改革、数字化工具赋能实现大家居业务增长的路径形成差距,战略落地效率有待提升。
主力渠道失速海外业务难扛大旗
核心产品增长乏力的背后,是渠道体系的结构性承压。志邦家居传统主力渠道为经销与大宗业务,两者合计占比长期维持在60%以上,但2025年双双陷入下滑困境,渠道支撑作用大幅弱化。
大宗业务受地产下行冲击最为直接。2022年至2024年,该渠道收入占比稳定在30%左右,但2024年已开启下滑态势,2025年前三季度收入进一步降至6.30亿元,同比降幅扩大至43.03%,成为拖累业绩的核心渠道。
经销渠道同样表现疲软,2025年上半年实现收入7.68亿元,同比下降34.18%,毛利率同步下滑6.35个百分点,渠道盈利能力与规模双降。
为应对渠道变化,公司在三季度末调整了披露口径,将经销与直营渠道合并为零售业务渠道,前三季度该渠道实现营收20.05亿元,同比下降7.57%,合并后的数据仍未能掩盖零售端的增长压力。

与此同时,公司门店网络进入收缩阶段,截至三季度末门店总数跌破4000家,累计减少409家,其中橱柜与衣柜经销门店分别减少164家、236家。尽管此举意在收缩低效门店、聚焦核心市场,但目前尚未显现成效,反而在一定程度上加剧了经销渠道的业绩压力。
海外业务虽保持高速增长,前三季度营收同比增幅达65%,但受限于基数低、占比小,且主要依赖经销模式扩张,面临海外市场竞争加剧、政策变动等不确定性,短期内难以成为业绩支柱。这一现状与行业普遍情况一致,欧派家居等企业亦表示,当前海外业务仍以“国内生产+海外销售”模式为主,暂不具备大规模海外建厂的条件,增长潜力释放尚需时间。
行业调整期下的突围考验
2025年定制家居行业整体处于深度调整期,头部企业普遍面临盈利压力,欧派家居坦言全年营收增长为小概率事件,美克家居甚至通过停产低效工厂、优化资源配置应对周期压力,行业洗牌态势明显。
但积极信号已在显现,存量房改造需求持续释放,2026年国补新政聚焦绿色家居、智能产品与适老改造,为行业复苏注入政策红利。
对于志邦家居而言,当前正处于战略转型与周期承压的叠加期,如何实现企稳回升成为关键。
未来需加速整家一体化战略落地,借鉴同行经验强化研发与数字化工具赋能,提升全品类协同能力;在渠道端,需优化经销体系效率,探索存量房改造、局部焕新等新兴场景的渠道布局;同时严控库存与应收账款,改善现金流状况,筑牢运营基础。
在行业份额集中化趋势愈发明显的背景下,志邦家居能否抓住政策红利与行业复苏机遇,通过战略聚焦与运营优化突破当前困境,值得持续关注。
更多精彩内容,关注云掌财经公众号(ID:yzcjapp)
- 热股榜
-
代码/名称 现价 涨跌幅 加载中...