中百集团陷多重困境:职务侵占案判罚落地,监管警示叠加持续亏损
2026年1月23日晚间,湖北区域零售龙头中百集团(SZ000759,股价7.66元,市值51亿元)密集披露两则公告,一则是全资子公司中百仓储超市有限公司(下称“中百仓储”)收到职务侵占案一审判决书,另一则是公司及多名时任高管因信息披露违规被湖北证监&局出具警示函。

司法判决的落地与监管处罚的叠加,让这家已连续多年亏损、深陷经营困境的企业雪上加霜。
职务侵占案一审落槌涉案资金追回不足四分之一
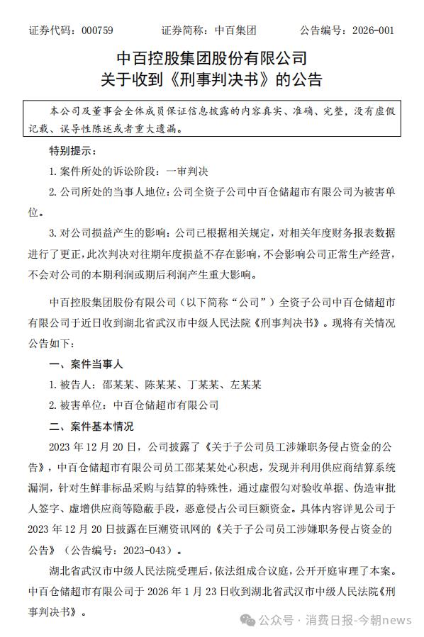
根据法院判决,中百仓储员工邵某某因犯职务侵占罪被判处无期徒刑,剥夺政治权利终身,并处人民币五百万元罚金;其余三名被告人丁某某、陈某某、左某某分别被判处有期徒刑七年、六年、六年,并处相应罚金。这起案件可追溯至2023年7月,中百仓储发现邵某某存在职务侵占资金嫌疑后立即报案,彼时犯罪嫌疑人已窜逃境外,立案侦查工作遂秘密开展,当年10月相关嫌疑人被全部抓捕归案。
经查,邵某某利用供应商结算系统漏洞,借助生鲜非标品采购与结算的特殊性,通过虚假勾对验收单据、伪造审批人签字、虚增供应商等隐蔽手段,恶意侵占公司资金,初步估算涉案金额累计约2.19亿元。不过,涉案资金的追回情况并不理想。中百集团2025年4月公告显示,重新评估后该案可回收金额仅为5022.49万元,不足最初涉案估算金额的四分之一。
中百集团表示,相关人员在办案过程中退出的赃款将依法发还中百仓储,公司已对相关年度财务报表数据进行更正,此次判决对往期年度损益及本期、期后利润均无重大影响,也不会影响正常生产经营。需注意的是,本次判决仅为一审结果,尚未生效,公司将根据案件进展及时履行信息披露义务。
信息披露两度违规多名高管领警示函
与职务侵占案判决公告同步披露的,还有湖北证监&局对中百集团出具的警示函。监管部门经查实,公司存在两项主要违规事项,多名时任高管因未履行勤勉尽责义务负有主要责任。

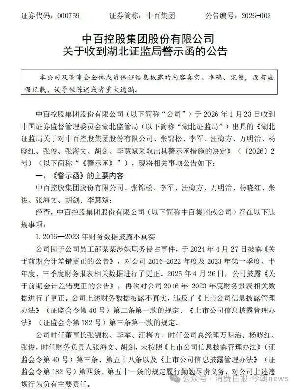
其一为2016年至2023年财务数据披露不真实
受邵某某职务侵占事件影响,中百集团分别于2024年4月27日、2025年4月26日两次披露《关于前期会计差错更正的公告》,先后对2016年至2023年度财务报表相关数据进行更正,其中首次更正还覆盖了2023年一至三季度数据。该行为违反了两版《上市公司信息披露管理办法》的相关规定,时任董事长张锦松、李军、汪梅方,时任总经理万明治、杨晓红、张俊,时任财务负责人张海文、胡剑均对此负有主要责任。
其二为未及时履行临时信息披露义务
2025年9月3日,公司披露连续12个月累计诉讼、仲裁金额约2.62亿元,占最近一期经审计净资产的14.68%,但未能在金额达到净资产绝对值10%的法定披露节点及时公告,违反了《上市公司信息披露管理办法》及《证券法》相关规定。公司董事长兼总经理汪梅方、董事会秘书李慧斌对此负有主要责任。
据此,湖北证监&局决定对中百集团及上述10名相关责任人采取出具警示函的行政监管措施,并记入证券期货市场诚信档案。
经营困境难破局连亏四年叠加关店收缩
司法判决与监管警示的落地,并未让中百集团走出经营阴霾。财务数据显示,公司已陷入持续亏损态势,2021年至2024年归母净利润合计亏损超12亿元,2025年前三季度亏损态势仍未扭转,归母净利润再度亏损5.8亿元。从核心盈利指标来看,2025年前三季度公司销售毛利率为22.56%,但销售净利率低至-8.86%,营业利润与利润总额分别为-4.37亿元、-5.70亿元,盈利能力亟待改善。
业务层面的收缩态势更为直观。截至2025年12月4日,中百集团累计关闭仓储大卖场30家,以2024年末147家大卖场门店为基数计算,关店比例超过20%。而大卖场作为公司核心营收来源,2024年贡献营收57.56亿元,占全年103.81亿元营收的比例超五成。关店虽为优化业态布局的举措,但也将产生约1.8亿元一次性损失,涵盖合同解约、员工安置、资产摊销等多个方面。
面对多重压力,中百集团表示将高度重视警示函所指出的问题,立即组织整改,加强相关法律法规学习,完善财务管理与内部控制,提高信息披露质量,在规定期限内报送整改报告并抄报深圳证券交易所。不过,在持续亏损、核心业态收缩的背景下,公司能否通过整改实现基本面改善,仍有待观察。
来源 | 消费日报-今朝新闻、证券时报、每日经济新闻
更多精彩内容,关注云掌财经公众号(ID:yzcjapp)
- 热股榜
-
代码/名称 现价 涨跌幅 加载中...