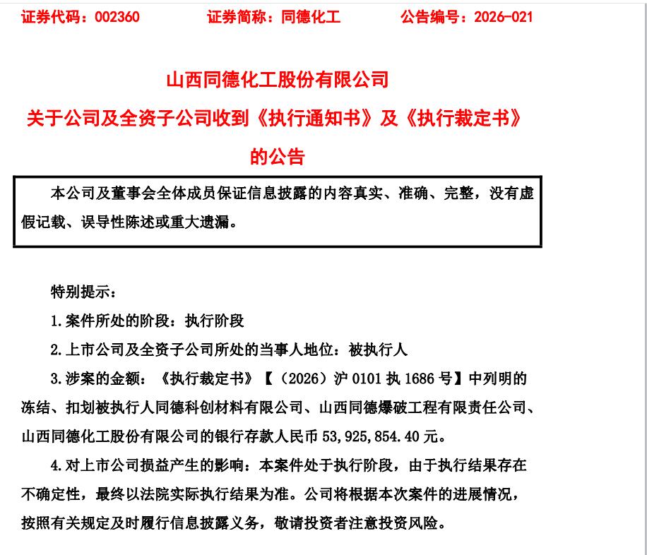
债务困局持续发酵同德化工再收法院执行文书多笔银行存款遭冻结扣划
作为山西民爆行业龙头企业,山西同德化工股份有限公司(证券代码:002360,证券简称:同德化工)近期再度陷入司法执行的漩涡。公司及全资子公司陆续收到法院出具的《执行通知书》及《执行裁定书》,因多起融资租赁合同纠纷进入强制执行阶段,核心银行账户存款被依法冻结、扣划,叠加此前暴露的巨额债务逾期、业绩巨亏等问题,这家老牌民爆企业正面临前所未有的经营与财务压力。

据悉,本次引发强制执行的核心纠纷,源于同德化工及全资子公司同德科创材料有限公司与青岛华通融资租赁有限责任公司(以下简称“华通租赁”)的融资租赁合同纠葛。回溯案件进程,2025年9月,同德化工及同德科创首次收到青岛市崂山区人民法院的开庭传票,华通租赁起诉要求两被告支付全部未付租金、留购价款、迟延违约金等,暂计金额达8546.38万元,并要求同德化工及公司前董事长张烘承担连带清偿责任。2025年11月,该案一审宣判,法院判令同德科创支付未付租金8389.54万元、截至2025年7月25日的迟延违约金199.65万元、留购价款100元,同时自2025年7月26日起,以未付租金为基数按日万分之五计算后续违约金,同德化工对上述债务承担连带清偿责任,案件同时产生保全保险费损失2.18万元。
一审判决生效后,因未按要求履行给付义务,2026年1月,同德化工及同德科创收到青岛市崂山区人民法院下发的《执行通知书》,被限十日内履行判决确定的全部义务,同时需承担15.38万元执行费。此次执行文书的送达,意味着该案正式进入强制执行环节,公司及子公司的银行存款随之被冻结、扣划,用于清偿相关债务。
值得注意的是,与华通租赁的纠纷仅是同德化工系列债务纠纷的冰山一角。梳理公司公告可见,近年来,因激进转型引发的资金链紧张,同德化工已深陷多起融资租赁合同纠纷,涉及长江联合金融租赁、华融金融租赁、平安国际融资租赁等多家机构,涉案金额累计超亿元。其中,与华融金融租赁的纠纷已执行完毕,涉案金额2682.82万元,公司称该案件对本期及期后利润无重大影响;但与平安国际融资租赁的纠纷仍在发酵,因未履行给付义务,同德化工已被列入失信被执行人名单,信用资质遭受重创;与长江联合金融租赁的纠纷则涉及未付租金7294.97万元、逾期利息120.51万元、违约金37.97万元及各类相关费用约35万元,执行程序仍在推进中。
司法执行的背后,是同德化工日益严峻的债务危机与财务困境。数据显示,截至2025年12月25日,公司及子公司的逾期债务本金已达3.31亿元,逾期未付利息1441.87万元,本息合计高达3.45亿元——这一数字较2025年4月首次披露债务逾期时的3082万元,在8个月内激增近10倍,债务风险呈加速暴露态势。更为棘手的是,债务危机已从融资租赁领域蔓延至银行信贷领域,2025年12月,公司在招商银行太原平阳路支行的3000万元贷款到期未能续作,成为首个逾期的银行贷款,标志着金融机构对其信贷收紧的信号已正式显现。
财务数据进一步揭示了公司的经营困境。2025年三季报显示,截至当年9月末,同德化工资产合计45.67亿元,负债合计25.75亿元,资产负债率达56.39%;同期实现营业收入3.31亿元,同比下降20.53%,归母净利润亏损993.70万元,同比由盈转亏,降幅达125.28%,经营活动现金流净额虽为正但仅5149.22万元,难以覆盖短期偿债压力。而公司2025年度业绩预告则更为惨淡,预计当年归母净利润亏损7.4亿元至11亿元,同比下降927.96%至1428.06%,扣非归母净利润亏损7.6亿元至11.2亿元,创下上市以来最大亏损纪录。
对于业绩巨亏的原因,同德化工解释称,主要源于在建工程减值、利息费用化、供应链业务坏账计提、固定资产减值及主营业务下滑等多重因素。其中,全资子公司同德科创推进的PBAT一体化项目成为“资金黑洞”,该项目预算高达34.79亿元,截至2025年上半年末已累计投入30.99亿元,因设备原材料涨价、工期延长等因素导致实际投入超预期,公司为该项目融资产生的1.29亿元利息全部费用化,同时该项目在建工程预评估减值额约8至10亿元,直接拖累公司业绩。此外,受所在区域原煤产量下降影响,公司核心民爆炸药产品销售量及爆破业务量同比下滑,主营业务支撑力减弱。
多重压力叠加下,同德化工的经营与信用危机持续升级。除被列入失信被执行人名单外,公司及子公司还曾收到法院出具的《限制消费令》,公司及相关责任人员被限制高消费及非生活和工作必需的消费行为;同时,子公司忻州同德民爆器材经营有限公司100%股权被冻结,进一步加剧了公司的资金流动性压力。尽管当地政府已介入协调,组织成立金融机构债权人委员会,试图通过保存量、扩增量、降利率、不抽贷等方式化解公司债务风险,但招商银行3000万元贷款未能续作的事实,表明政府协调效果有限,金融机构对其风险敞口控制正持续收紧。
面对持续发酵的债务与经营困局,同德化工在公告中表示,将积极与申请执行人沟通协商,寻求和解方案,同时评估执行事项对公司财务状况、经营成果的具体影响,严格按照监管要求履行信息披露义务。此外,公司还计划通过加强成本控制、加快应收账款回收、处置非主业资产等方式,缓解短期流动性压力,全力保障生产经营有序推进。
业内人士分析指出,同德化工的困境源于激进转型与主业疲软的双重矛盾,PBAT项目的巨额投入未能及时产生效益,反而加剧了资金链紧张,而核心民爆业务的下滑则使得公司失去了稳定的现金流支撑。目前,公司面临的资金流动性压力、信用危机及经营困境短期内难以缓解,后续若无法妥善解决债务纠纷、改善经营状况,可能会对公司持续经营能力造成重大影响。对于投资者而言,需密切关注公司后续债务处置、诉讼进展及业绩变动等相关公告,谨慎评估投资风险。
更多精彩内容,关注云掌财经公众号(ID:yzcjapp)
- 热股榜
-
代码/名称 现价 涨跌幅 加载中...