
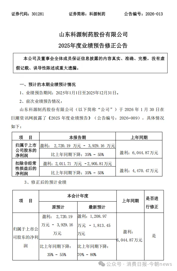
消费日报-今朝新闻讯,2 月 24 日,山东科源制药股份有限公司(证券代码:301281,证券简称:科源制药)发布 2025 年度业绩预告修正公告,将全年归母净利润预期大幅下修,盈利区间从原预计的 2720.19 万元 - 3929.16 万元调减至 1208.97 万元 - 1813.45 万元,同比降幅也从 35%-55% 扩大至 70%-80%。此次业绩下修的核心原因,是公司全资子公司山东力诺制药有限公司因合同纠纷收到一审判决,需向江苏赛邦药业有限公司支付 1610.70 万元赔偿款,该事项成为压减公司 2025 年净利润的关键因素。据公告显示,科源制药曾在 2026 年 1 月 30 日发布首次业绩预告,彼时预计公司 2025 年经营业绩虽有下滑,但整体仍保持稳定盈利。而此次修正,是因力诺制药于 2026 年 2 月 14 日收到江苏省灌南县人民法院《民事判决书》,其与江苏赛邦药业的销售代理合同纠纷一案迎来一审结果,法院判定力诺制药承担 1610.70 万元赔偿责任,同时还需承担 11.84 万元案件受理费及 0.5 万元保全费。科源制药在公告中表示,该判决结果发生在 2025 年资产负债表日后,属于公司此前无法合理预见的事项,依据企业会计准则,该事项被认定为资产负债表日后调整事项,公司需在 2025 年度财务报告中确认约 1610.70 万元营业外支出,相应减少归属于上市公司股东的净利润。值得注意的是,此次赔偿损失仅影响公司非经常性损益项目,对主营业务相关的扣非净利润未产生冲击,修正后公司扣非净利润仍维持 2011.71 万元 - 2905.81 万元的预期,同比下降 35%-55%,与首次预告保持一致。据了解,此次诉讼纠纷并非首次披露,早在 2024 年 11 月,科源制药就曾发布公告称力诺制药因该合同纠纷导致部分银行账户被冻结。截至此次判决披露,力诺制药仍有 1 个银行账户未解除冻结,被冻结资金金额达 5700 万元,占公司最近一期经审计归属于上市公司股东净资产的 4.19%,不过该金额尚未达到重大诉讼披露标准。对于此次业绩修正,科源制药已与会计师事务所进行预沟通,双方在业绩修正的财务处理方面不存在重大分歧,这也意味着此次业绩调整的会计处理方式得到了专业机构的初步认可。事实上,此次业绩下修并非科源制药业绩承压的首次体现,自 2023 年 4 月在深交所创业板上市以来,公司净利润已连续两年下滑,2025 年业绩预计将迎来上市后的三连降。公开数据显示,2023 年公司归母净利润 7703.94 万元,同比下降 15.6%;2024 年进一步降至 6044.87 万元,同比下滑 21.54%;而此次修正后,2025 年归母净利润预计不足 2000 万元,业绩下滑趋势进一步加剧。据财报显示,科源制药 2025 年前三季度已显现经营压力,期内实现营业收入 3.03 亿元,同比下降 8.52%;归母净利润 3147.07 万元,同比下降 20.69%,其中第三季度单季归母净利润为 - 1121.24 万元,首次出现单季亏损。作为国内化学原料药细分赛道龙头,科源制药聚焦降糖、麻醉、心血管等领域,核心产品格列齐特、盐酸罗哌卡因等全球市占率位居前列,但近年来受产品销售价格下降、市场推广费用增加等因素影响,公司毛利率有所收窄,2024 年销售费用同比增长 21.69% 至 7715.44 万元,进一步压缩了盈利空间。