力高新能或虚构贸易背景套取银行信贷实施转贷违规,控股股东股权转让应纳税款数年未申报缴纳被稽查追缴,股权转让未办工商变更直接过户
力高新能源技术股份有限公司(以下简称“力高新能”)系国内 BMS 龙头企业,长期专注于 BMS 模块的自主研发、生产、销售与服务,并基于 BMS 模块业务逐步拓展高压配电模块等新能源管理控制系统产品及 PCBA 组件、线束相关的电子电气综合应用解决方案业务。
力高新能实际控制人王翰超先生,为烟台揽峰执行事务合伙人深圳 揽峰持股 100%股东,为烟台望徽、烟台财高的执行事务合伙人,并通过前述主 体间接控制力高新能的 28.73%表决权。
力高新能保荐机构为中信建投证券保荐代表人 王志伟,李昊天、会计师事务所容诚会计师事务所(特殊普通合伙)签字会计师 黄敬臣,屠灿,王安然、律师事务所安徽天禾律师事务所 签字律师 费林森,黄孝伟。

力高新能或虚构贸易背景套取银行信贷资金实施转贷违规操作,中信建投证券王志伟,李昊天依赖税务证明豁免是否恰当?
力高新能内部控制环境的脆弱性与管理层对合规红线的漠视,进一步在极其明目张胆的“转贷”违规操作中暴露无遗。据招股说明书第354页披露,2021年9月27日,力高新能从日照银行股份有限公司烟台分行获取了一笔金额为990万元的“信保贷”贷款。令人疑惑的是,仅仅三天后的9月30日,力高新能便以支付货款的名义,将该笔990万元的银行信贷资金全额原封不动地转入了其全资子公司合肥力高动力科技有限公司(以下简称“合肥力高”)的账户。随后,合肥力高又分别于2021年9月30日同日及10月15日,分两次将590万元和200万元转回至力高新能力高新能的账户之中。

这种在母子公司之间或通过虚构并不存在的购销贸易背景,进而套取并违规改变贷款受托支付用途的行为,在金融与法律界定中属于典型的“转贷”违规。其在本质上是企业通过伪造商业合同与虚假发票,刻意欺骗金融机构以获取信贷资金流转自由度。《中华人民共和国商业银行法》及《贷款通则》对此类虚构交易背景骗取贷款的行为均有严厉的禁止性规定与处罚机制。
从企业内部控制的专业评估维度来看,结合前述实际控制人王翰超随意提取数百万现金、大额无逻辑预付款以及混乱的关联资金拆借,力高新能在2021年至2022年间的资金管控体系或处于实质性的失控状态。一个依据《企业内部控制基本规范》建立起有效制衡机制的企业,绝不可能允许其财务部门与高级管理人员频繁诉诸于伪造贸易背景骗贷、随意挪用保险柜现金及私设疑似账外资金循环。
然而,令人遗憾的是,中信建投证券王志伟,李昊天在面对合规底线可言的资金违规运作组合拳时,在招股书中给出的核查结论却显得避重就轻。中信建投证券王志伟,李昊天仅仅依赖于日照银行烟台分行出具的一纸《情况说明》,以“上述贷款均已按约定期限全额归还,未给该行造成任何损失或不利后果”作为全面免责的挡箭牌,试图将这一内控失效事件轻描淡写地翻篇。
力高新能控股股东股权转让应纳税款长达数年未申报缴纳 被税务稽查追缴税款滞纳金 实控人合规意识或淡薄
在资本市场的信用评估体系中,实际控制人及控股股东的税务合规记录与其对国家税收法规的遵从度,是衡量其商业诚信与道德风险最为直接、也最为核心的试金石。招股说明书第73至74页披露了一起性质极恶劣、金额较大的历史税务违法事件:力高新能的控股股东烟台揽峰股权投资合伙企业(有限合伙)(其实际控制人及执行事务合伙人均为王翰超)因在2017年的股权转让交易中产生了巨额应纳税所得额,却未能依法及时申报并缴纳相关个人所得税。这一逃税行为被隐匿长达两年之久,直至2019年5月才被国家税务总局合肥市税务局第三稽查局正式立案进行税务检查。而该项调查历经三年半的漫长周期,最终于2023年1月12日下达了《税务处理决定书》(合税三稽处16号),正式认定烟台揽峰存在未申报股权转让应纳税所得额的违法事实,决定对其追缴2017年度个人所得税高达2,840.79万元,并加征相应印花税及按日万分之五计收的高额滞纳金。直至2023年3月末,烟台揽峰才被迫将上述欠缴的巨额税款及滞纳金结清。

剖析该起逃税事件的时间轴跨度与涉案金额规模,其背后潜藏的实控人诚信隐患令人不寒而栗。一笔发生于2017年的清晰股权交易,所涉及的应缴税款高达的近三千万元,控股股东在长达六年的时间跨度里,未曾有过任何主动自查自纠与申报缴纳的意愿,直至被税务稽查部门立案查处并下达强制处理决定后才予以补缴。是否暴露出王翰超在主观层面或存在主观偷逃国家税款倾向。
依据《首次公开发行股票注册管理办法》及相关证券监管审核规则的明确刚性规定,力高新能的控股股东、实际控制人最近三年内绝对不得存在严重损害投资者合法权益或者社会公共利益的重大违法行为。面对如此数额巨大且长期拒不履行法定纳税义务的事实,保荐代表人王志伟、李昊天在招股书中采取的应对与披露策略,是高度依赖并紧紧抓住合肥市税务局第三稽查局在事后出具的一份《证明》。该证明确认烟台揽峰的行为“不属于重大税务违法”,且税务局未对其进行进一步的违法处罚,中信建投证券王志伟,李昊天据此便堂而皇之地得出“烟台揽峰前述违法行为不属于重大违法违规,不会对本次发行上市构成实质性法律障碍”的乐观结论。
这种试图以地方行政主管机关的文字背书,来生硬冲抵并豁免证券监管体系关于“实际控制人诚信基础”硬性要求的做法,是否存在合规性实质审查偏颇?必须指出,高达2,800余万元的巨额税款流失,若发生在一个缺乏资源协调能力的普通企业身上,是否可能早已触及《中华人民共和国刑法》关于逃税罪的刑事立案红线?中信建投证券王志伟,李昊天个人诚信风险的尽职调查,绝不应仅仅停留在是否遭受行政处罚这一表层字面的有无判断上,而应运用专业判断,从实质重于形式的维度深入评估:一个在国家税收上敢于恶意隐匿数千万元,且在长达数年内面对稽查拒不积极整改的实际控制人,在公司成功上市掌握海量公众募投资金后,是否会重演财务造假、掏空上市公司资产与肆意侵占中小股东利益的历史剧本?
力高新能2016年股权转让中王翰超支付全款后长达近一年未办理工商变更登记,直接从原始股东名下过户至烟台揽峰,中信建投王志伟李昊天是否核查真实股权情况?
在探究力高新能历史沿革的合规脉络时,一连不规范的历史股权运作浮出水面,这些瑕疵犹如隐蔽的暗礁,直接触及了IPO审核标准中关于“股权权属清晰、无潜在纠纷”的绝对红线。
据招股说明书第63页“实际控制人变更的合规性及对力高新能的影响”章节记载,早在2016年8月,原始股东杨浩生便与其签署了《股权转让协议》,将其所持有的力高有限(力高新能前身)72.3万元股权作价55万元转让给王翰超。尽管王翰超当时已付清了全部股权转让款,但在随后的近一年时间里,双方却诡异地“未及时办理相应工商变更登记手续”。直至2017年6月烟台揽峰成立之后,为了所谓的“优化力高有限控制结构”,各方或采取了不合规的跳跃式过户手法,将这笔在法律意义上从未在王翰超名下正式显名登记过的股权,直接从原始股东杨浩生名下合并变更登记至烟台揽峰名下。


在《中华人民共和国公司法》及公司登记管理规范的框架下,有限责任公司股权转让的工商变更登记,是确认股东身份并产生对抗善意第三人法律效力的法定必经要件。王翰超在受让股权并支付全款后,却长达一年之久刻意隐匿真实的股东身份,这种操作手法或具备了资本市场典型的“名股实债”或是“股权代持”的特征,给公司早期的真实股权结构与利益归属蒙上了浓重的阴影。容诚所和天禾律所是否要质疑:为何王翰超在当年极力避免显名?其资金来源是否合法合规?在未显名的这段时期内,其背后是否隐藏着未曾披露的利益关联方、公职人员代持协议或是其他见不得光的抽屉安排?
中信建投证券王志伟,李昊天在招股书中对这一历史股权不规范行为,仅仅以“公司变更登记的结果与实际相符,股权转让各方对相关股权变动过程和结果没有争议和纠纷”作为最终的核查结论。这种轻描淡写的定性,是否获取并审查当年股权转让资金交割的真实银行流水、对相关当事人及近亲属实施的背景关联调查?
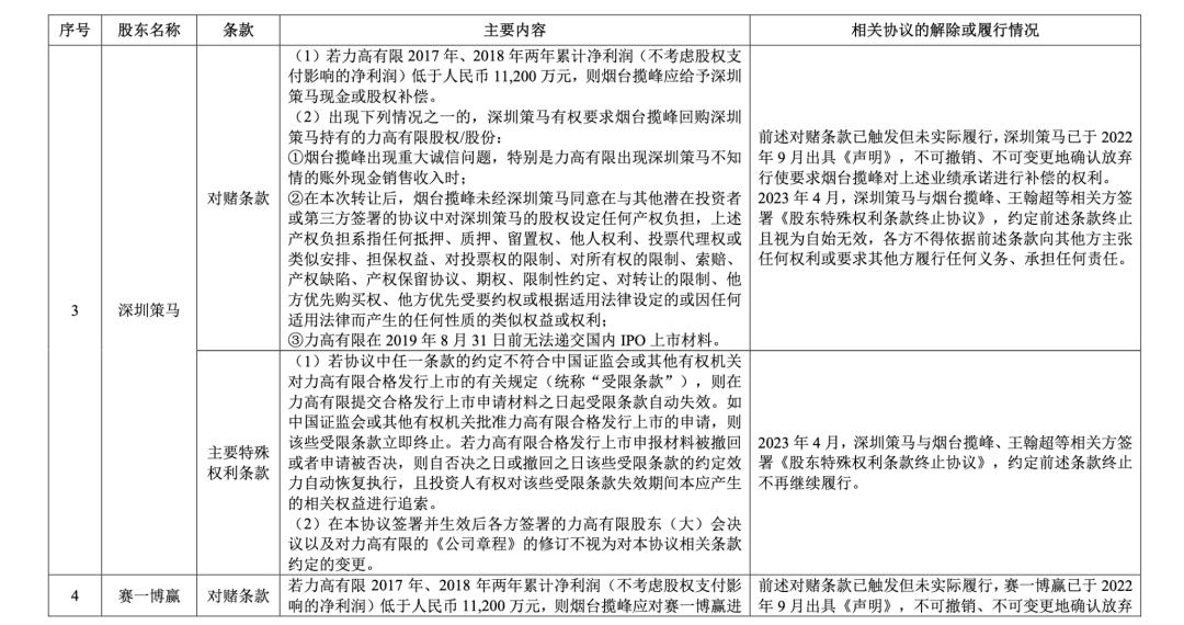
更加疑虑的,是力高新能历史上签署的庞大且复杂的“对赌协议”群。翻阅招股书第94至106页,可以发现公司在多轮融资过程中,先后与深圳朴素、深港松禾、赛一博赢、无锡云晖、宁波铨盛、海通兴泰、财达力高等多达十余家机构投资者,签署了附带极其严苛的业绩补偿承诺、股权回购权、优先清算权、一票否决权及反稀释权等特殊权利条款的对赌协议。为厘清这一复杂的权利网,下表简要梳理了部分触发过补偿条款的关键对赌主体及其权利状态:


虽然招股书信誓旦旦地声称,所有这些可能导致公司控制权变动或存在利益输送的对赌协议及特殊权利条款,已在IPO申报前被各方“签署终止协议”或被确认为“自始无效”。但结合实际控制人王翰超在历史税务处理上的隐匿前科,这些停留在纸面上的、以应付交易所审核为唯一目的的“解除协议”背后,是否仍然暗流涌动地潜藏着未曾披露的“抽屉协议”?
特别是在诸多对赌条款实际上已经触发、投资机构合法享有要求巨额现金或股权补偿权利的既定事实下(如深圳策马、嘉兴霄源等),这些本性极其精明、以追求绝对绝对投资回报为第一要务的资本机构,为何会表现出超乎寻常的“大度”,无条件且“不可撤销地确认放弃行使”那些价值不菲的补偿权利?这是否违背了资本市场基本的逐利逻辑与商业常识?
免责声明:本文为,【基本面解码】原创文章,未经作者同意禁止转载,转载必究。本文所有内容参考资料均来自三方机构公开信息、法定义务公开披露的信息。【基本面解码】原创内容及观点客观公正,但不保证其准确性、完整性、及时性等,本文信息仅为阅读者交流学习为目的,不构成投资建议,投资者不应以该信息取代其独立判断或依据该信息作出决策。【基本面解码】不对因使用本文所采取的任何行动承担任何责任,如内容侵权请联系小编。
更多精彩内容,关注云掌财经公众号(ID:yzcjapp)
- 热股榜
-
代码/名称 现价 涨跌幅 加载中...