去创作

用微信扫描二维码

分享至好友和朋友圈

生态环境主业告急:亏损、坏账、资金链三重压顶|诚邦股份迷局

本文来源:时代商业研究院 作者:孙华秋

来源|时代商业研究院

作者|孙华秋

编辑|韩迅

当一家企业的核心主业持续亏损,且亏损幅度不断扩大,其经营危机已然难以掩盖。

2025年,诚邦股份(603316.SH)归母净利润已连续四年录得亏损,累计亏损超3.8亿元,当年亏损额更是达到1.20亿元,创下上市以来新高。更令人警惕的是,拖垮公司业绩的,既非新业务试水失利,也非外部突发风险,恰恰是它赖以起家、曾支撑其成功上市的核心主业——生态环境建设业务。

昔日撑起公司业绩的“压舱石”,为何如今沦为吞噬利润的“粉碎机”?诚邦股份的经营基本盘究竟发生了何种变故?2025年,其生态环境建设业务毛利率已跌至-10.61%,一个残酷的疑问也悬在所有投资者心头:持续萎缩的传统主业,究竟还能撑多久?

4月2—3日,就生态环境建设业务亏损、应收账款、在建项目等问题,时代商业研究院向诚邦股份证券部发函并致电询问,工作人员在电话中回复称,公司正在评估相关事项,暂不方便回复。截至发稿,对方仍未回复相关问题。

应收账款压顶

2017年上市后,诚邦股份在生态环境建设领域大举扩张,业务规模快速攀升,2021年营收触及13.14亿元的历史峰值。

然而,好景不长,次年,受宏观经济增速放缓、下游房地产持续低迷的影响,生态环境建设行业景气度大幅下滑,诚邦股份的经营也随之急转直下。2022年,诚邦股份的营收同比大降39.13%至8亿元,此后逐年收缩,2023年的营收更是大幅萎缩至4.48亿元,净利润则自2022年起持续处于亏损状态。

2024年,诚邦股份生态环境建设业务的毛利率尚有3.47%,虽处于行业低位,但仍能实现盈利。当年该业务实现营收2.36亿元,占公司总营收的比例为67.82%,仍是公司营收的核心支柱。不过,到了2025年,其生态环境建设业务收入同比下滑31.17%至1.62亿元,毛利率则直接由正转负,同比减少14.08个百分点至-10.61%,盈利根基已然动摇。

更为严峻的是,2025年,诚邦股份旗下主营生态环境建设业务的子公司几乎全线亏损,失去造血能力。

2025年年报显示,诚邦股份5家子公司中,除了跨界布局半导体的芯存科技实现盈利,其余4家子公司均聚焦建筑、生态建设,其中3家出现实质性亏损,剩余1家净利润仅为4.76元(财务报表单位疑似编制错误,或应为“万元”,截至目前该公司尚未发布相关更正公告),勉强徘徊在盈亏平衡线边缘。子公司层面的集体失血,成为诚邦股份生态环境建设业务整体业绩恶化的核心推手。

应收账款居高不下、项目回款困难,资金链压力不断累积,成为压垮诚邦股份生态环境建设主业的核心风险。

年报显示,从账龄结构看,截至2025年年末,诚邦股份的1年以内应收账款账面余额从年初的2.90亿元骤降至2.01亿元,1~2年应收账款账面余额从2.77亿元压缩至0.83亿元;与此同时,2~3年应收账款账面余额从0.87亿元暴增至2.48亿元,增幅高达186%,3~4年、4~5年应收账款账面余额亦同步攀升。

这意味着,诚邦股份大量短期应收账款滚存为中长期应收账款,生态环境建设业务的项目结算与资金回款效率不及预期,账龄老化风险明显放大。

进一步来看,截至2025年末,诚邦股份的应收账款账面余额合计6.87亿元,计提坏账准备2.16亿元,综合计提比例为31.47%,当年末综合计提比例较2024年末的18.62%大幅提升12.85个百分点,应收账款减值风险显著上升。

按业务板块拆分来看,无论是单项计提还是组合计提口径,生态环境建设板块均为诚邦股份应收账款减值损失的核心来源。数据显示,2025年末,诚邦股份应收账款单项计提中的99.86%、组合计提中的83.46%坏账准备均来自生态环境建设板块,反映主业回款风险高度集聚。

需注意的是,诚邦股份的生态环境建设业务,不仅面临应收账款体量庞大的问题,客户资质更是大幅恶化。该公司生态环境建设业务的核心客户集中于地方城投、房地产、文旅类企业,这类主体受宏观经济增速放缓、地产下行冲击等因素影响,支付能力大幅衰减,信用风险集中爆发。从单项计提坏账准备情况来看,诚邦股份多家客户已出现实质性违约,部分账款被全额计提坏账、预计无法收回。

其中,诚邦股份对杭州昆仑之都房地产有限公司、浙江天悦一龙置业发展有限公司的应收账款100%全额计提坏账,预计无法收回;对傲农文化旅游(抚州)有限公司、蓝城融樱投资发展(永泰)有限公司的应收账款分别计提80%坏账,对运城市盐湖区建设投资有限公司、运城兴湖置业有限公司的应收账款分别计提50%坏账;对德清中大莫干山生态园开发建设有限公司等20家公司的应收账款计提97.17%坏账。此外,该公司半导体存储业务亦有两家客户的应收账款被100%计提坏账,预计无法收回。

上述坏账计提情况表明,诚邦股份生态环境建设主业的部分客户已出现信用违约,历史项目应收账款坏账风险逐步显现。

时代商业研究院认为,诚邦股份传统主业已陷入三重困境:回款端,应收账款账龄呈现老化特征,短期应收账款减少,中长期应收账款增加,回款效率有待提升;盈利端,子公司批量亏损,拖累公司整体业绩;风险端,部分核心客户出现信用违约,坏账对公司利润形成一定的侵蚀。多重压力交织之下,诚邦股份的生态环境建设业务面临较大的可持续经营考验。

实探在建项目:完工进度有所差异

历史竣工项目应收账款回款面临较大压力,诚邦股份在建项目的履约进度、资金回款与会计核算规范性,进一步成为市场关注的重点。

2025年年报显示,诚邦股份生态环境建设业务的在建项目合计17个,总金额为5.36亿元。不过,该公司并未披露具体的项目名称,仅在“在建重大项目情况”中披露了两项工程概况:下院建设项目景观绿化工程、WJ-J-2023-001号地块商住项目仿古建筑及景观绿化分包工程。

据公告,闽南佛学院异地迁建(下院建设)项目景观绿化工程项目的施工合同签订于2024年2月1日,合同签订当日为开工时间,合同工期为260天(8个多月),合同总金额为9135.13万元。

然而,截至2024年末,该项目已明显超出合同工期,处于逾期状态,累计履行金额仅为2753.86万元,按合同金额测算,完工百分比仅为30.15%,施工进度远不及预期。

2025年年报显示,截至当年末,该项目的完工比例已升至87.27%,当期确认收入4568.85万元,累计确认收入7095.32万元,累计成本投入6882.38万元。诚邦股份在年报中提及,该项目付款进度符合预期,但整体施工进度仍未达计划目标。

一个关键的数据矛盾随之显现:2024年该项目已履行金额为2753.86万元,叠加2025年确认的收入4568.85万元,2025年年末的累计履约金额应为7322.71万元。这一数值与2025年年报披露的累计确认收入7095.32万元相差227.39万元,与累计成本投入6882.38万元也相差440.33万元。

数百万元的数据差额从何而来?具体成因是什么?诚邦股份是否存在人为调节完工进度的情形?诸多疑问亟待诚邦股份解答。

时代商业研究院获取到一份由厦门市南普陀寺委托出具、发布于2026年2月的《闽南佛学院异地迁建(下院建设)项目主体工程竣工环境保护验收报告》。根据该报告,闽南佛学院异地迁建(下院建设)项目主体工程于2025年12月方才建成,截至2025年末仍处于设备调试阶段,尚未投入运营,且本次验收仅覆盖主体建筑及环保设施,并不包含景观绿化工程。

按照建筑与园林行业常规施工逻辑,主体工程未完成竣工验收前,受交叉施工干扰、场地条件限制,配套的景观绿化工程通常难以大规模进场施工。结合这一行业常规,诚邦股份在2025年年报中披露的该景观绿化项目当年末87.27%的完工比例,与相关验收报告反映的主体工程进度或存在一定的差异,其具体核算依据有待诚邦股份进一步说明。

3月23日,时代商业研究院记者实地探访厦门市翔安区闽南佛学院异地迁建(下院建设)项目现场。该项目是诚邦股份披露的在建重大项目,该公司承接范围仅为景观绿化工程。当日,记者来到诚邦股份下院建设项目景观绿化工程项目部,在项目部的不远处则是下院迁建项目的施工现场。

记者在现场看到,闽南佛学院异地迁建(下院建设)项目仍有大量工人施工,远远望去,工地大门右侧的建筑屋顶仍有多名工人在开展作业。在工地门口,有工人向记者表示,“目前项目在收尾”。

记者来到项目工地发现,截至2026年3月23日,该项目现场的景观绿化工程目前处于骨架种植阶段,大门的建筑周边分布着带支撑桩的新栽小乔木(树苗纤细、树冠稀疏,推测为近期栽种)和低矮灌木,且场地内仍有部分区域为裸露泥土,处于未施工状态,未形成连续、完整的绿化景观。(注:本次探访仅反映该时间点的现场状态,不代表项目整体施工全貌。)

那么,诚邦股份其他在建项目的实际进度又如何?带着疑问,记者继续实地探访诚邦股份另一项重大在建项目,核实其真实施工进度。

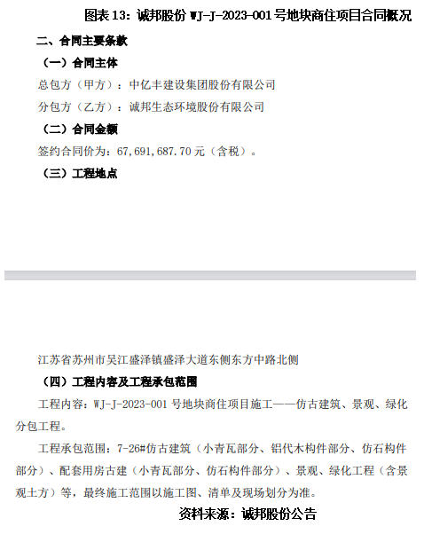
3月26日,记者赶赴苏州市吴江区盛泽镇,实地探访WJ-J-2023-001号地块商住项目。现场公示信息显示,该项目案名为“蓝城·红梨湾”,建设单位为苏州红梨置业有限公司,施工总承包单位为中亿丰建设集团股份有限公司,与诚邦股份在公告中披露的分包项目信息完全一致。

根据诚邦股份于2024年12月发布的公告,该公司负责该项目7—26#仿古建筑及景观绿化分包工程,合同工期为974天(约2.67年)。2025年年报披露当年末该项目的完工进度为20.42%。

然而,记者现场探访发现,截至3月26日,该项目数量众多的建筑主体结构已全部完工,小青瓦屋面、铝代木构件、中式外立面装饰已施工完毕,飞檐翘角、花格门窗等中式元素完整呈现;小区道路、景观铺装、乔木种植已形成较为完整的现场效果,整体进入后期收尾阶段,其中10栋楼已有住户实际入住。

多名周边居民向记者证实,该小区已现房开售。另外,小区围栏挡板及部分楼栋高层均悬挂着现房销售的横幅,印证了这一说法。在工地外面,建筑工人张力(化名)向记者表示:“目前(该项目)一期和二期已基本完工,处于最后收尾阶段,三期预计今年7~8月即可完工。”

诚邦股份2025年年报披露的该项目完工进度,与记者3月26日实地探访的现场实际施工状态存在明显差异。鉴于记者探访时点与年报披露节点存在时间差,且项目施工可能存在阶段性推进特征,相关工程的真实完工比例、进度确认依据,以及数据差异的成因,仍需诚邦股份进一步核实说明。

需注意的是,自2024年起,诚邦股份便不再在年报中披露具体的大客户名称及各大客户的营收占比,公司信息披露的详细程度较以往有所下降,记者无法通过2025年年报及官方公开渠道获取最新的客户合作详情,并进一步核实。

不过,在上交所此前下发的监管工作函中,记者仍能发现该公司生态环境建设主业的异常之处。

公告显示,2024年第四季度,诚邦股份的生态环境建设业务实现营收1.18亿元,同比增长10.85%,环比暴增194.64%。

而园林工程行业有着明显的季节性特征,受冬季施工条件受限、地方财政结算节奏影响,第四季度通常为行业营收淡季。公告显示,同行业可比上市公司2024年第四季度营收环比增速均值仅为6%。对比可见,诚邦股份的当季度营收高增速与行业季节性规律、整体下行的行业趋势存在较大差异。

对此,诚邦股份在公告中解释称,生态环境建设业务收入环比高增,主要是受第三、第四季度新签合同集中施工、前期场地移交滞后项目集中落地等因素影响。

结合行业季节性规律、实地探访的项目进度情况,这一解释能否充分说明诚邦股份2024年第四季度营收高增速的合理性,仍有待市场进一步观察。

货币资金难覆短期有息负债

相较于营收高增速的特殊性,诚邦股份的资金链压力更直接暴露了其经营的深层挑战。

截至2025年末,诚邦股份的资产负债率达76.16%,不仅连续4年维持在70%以上的高位,更创下2017年上市以来连续8年攀升的纪录,债务高企的风险引发市场高度关注。

从负债结构来看,诚邦股份的短期偿债压力尤为突出。截至2025年末,诚邦股份的短期借款为1.69亿元,一年内到期的非流动负债为0.95亿元,短期有息负债合计2.64亿元;长期借款为7.99亿元,公司有息负债总额约达10.63亿元。

同期末,诚邦股份的货币资金仅为8606万元,其中750.55万元为被法院冻结的受限资金,可自由支配资金不足8000万元,货币资金对短期有息负债的覆盖率仅约为30%,短期偿债资金缺口显著,资金链明显承压。

Wind数据显示,自2021年起,诚邦股份的资产负债率逐年抬升,流动比率和速动比率则连续5年下滑,2025年末的现金比率已降至0.08,同期经营活动产生的现金流净额与带息债务的比率仅为0.13,短期偿债压力非常大。

除了债务压力,诚邦股份还面临涉诉事项频发的困境。据诚邦股份于2026年2月12日披露的公告,截至公告日,该公司累计涉及诉讼、仲裁事项的涉案金额合计6494.52万元,占公司最近一期经审计净资产绝对值的10.01%。天眼查数据显示,截至2026年3月31日,诚邦股份存在数量众多的司法案件,案由涵盖买卖合同纠纷、建设工程分包合同纠纷等。

在资产端,诚邦股份的核心资产被大规模质押,可自由支配的资产空间被大幅压缩。年报显示,截至2025年年末,诚邦股份所有权受限资产的账面余额约为14.91亿元,账面价值为14.61亿元,占公司总资产的比例均超56%。其中,超10亿元为非流动资产,子公司芯存科技、临汾东方诚创的股权亦被用于质押融资。由此可见,该公司大部分核心资产已被用于融资担保,资产流动性较差。

除了通过质押资产融资,诚邦股份亦向实际控制人大规模拆借资金。年报显示,2025年,诚邦股份向实际控制人方利强累计拆入资金约1.79亿元,累计偿还资金约1.85亿元;截至2025年末,诚邦股份对方利强的欠款余额仍达4468.66万元。

时代商业研究院认为,目前诚邦股份生态环境建设业务颓势已现,半导体存储业务盈利规模微薄,叠加母公司连续四年亏损、多数子公司业绩亏损,公司的偿还债务能力面临较大压力,一旦任一环节出现风险,或将引发连锁反应,对公司经营造成不利影响。

回望诚邦股份的经营发展轨迹,从曾经依靠生态环境建设业务登陆资本市场,到如今公司持续亏损、应收账款风险暴露、资金链承压,这家企业的困境,既源于公司自身经营策略与行业周期变化的叠加效应,也折射出部分传统企业在业务转型中的共性难题。

与此同时,从行业发展与资本市场规范的视角来看,诚邦股份在信息披露、财务核算等方面显现的细节问题,也让市场对上市公司如何坚守信息披露底线、维护投资者信任,产生了更多思考。而诚邦股份能否逐步化解当前经营挑战、走出发展困境,不仅关乎企业自身的持续稳健发展,也将为众多身处转型关键期的传统企业,提供值得借鉴的经验与启示。

(全文6215字)

免责声明:本报告仅供时代商业研究院客户使用。本公司不因接收人收到本报告而视其为客户。本报告基于本公司认为可靠的、已公开的信息编制,但本公司对该等信息的准确性及完整性不作任何保证。本报告所载的意见、评估及预测仅反映报告发布当日的观点和判断。本公司不保证本报告所含信息保持在最新状态。本公司对本报告所含信息可在不发出通知的情形下做出修改,投资者应当自行关注相应的更新或修改。本公司力求报告内容客观、公正,但本报告所载的观点、结论和建议仅供参考,不构成所述证券的买卖出价或征价。该等观点、建议并未考虑到个别投资者的具体投资目的、财务状况以及特定需求,在任何时候均不构成对客户私人投资建议。投资者应当充分考虑自身特定状况,并完整理解和使用本报告内容,不应视本报告为做出投资决策的唯一因素。对依据或者使用本报告所造成的一切后果,本公司及作者均不承担任何法律责任。本公司及作者在自身所知情的范围内,与本报告所指的证券或投资标的不存在法律禁止的利害关系。在法律许可的情况下,本公司及其所属关联机构可能会持有报告中提到的公司所发行的证券头寸并进行交易,也可能为之提供或者争取提供投资银行、财务顾问或者金融产品等相关服务。本报告版权仅为本公司所有。未经本公司书面许可,任何机构或个人不得以翻版、复制、发表、引用或再次分发他人等任何形式侵犯本公司版权。如征得本公司同意进行引用、刊发的,需在允许的范围内使用,并注明出处为“时代商业研究院”,且不得对本报告进行任何有悖原意的引用、删节和修改。本公司保留追究相关责任的权利。所有本报告中使用的商标、服务标记及标记均为本公司的商标、服务标记及标记。

更多精彩内容,关注云掌财经公众号(ID:yzcjapp)

以上内容仅供学习交流,不作为投资依据,据此操作风险自担。股市有风险,入市需谨慎! 点击查看风险提示及免责声明
热股榜
代码/名称 现价 涨跌幅
加载中...
加载中 ...
加载中...

二维码已过期

点击刷新

扫码成功

请在手机上确认登录

云掌财经

使用云掌财经APP扫码登录

在“我的”界面右上角点击扫一扫登录

  • 验证码登录
  • 密码登录

注册/登录 即代表同意《云掌财经网站服务使用协议》

找回密码

密码修改成功!请登录(3s)

用户反馈

0/200

云掌财经APP下载

此为会员内容,加入后方可查看,请下载云掌财经APP进行加入

此为会员内容,请下载云掌财经APP加入圈子

云掌财经
扫码下载

更多功能与福利尽在APP端:

  • 精选会员内容实时推送
  • 视频直播在线答疑解惑
  • 达人一对一互动交流
关闭
/